当前位置:首页>产品中心>设备温度在线监测系统>智能配电房管理终端

智能配电房管理终端

产品介绍

      智能配电房管理终端可以独立安装在仪表柜门上作单台显示主机—采集 测温监测。 测量电气设备接点温升的无线传感器采用低功耗设计、无线隔离等技术, 具有隔离彻底,安装方便,抗干扰能力强、工作可靠等特点。

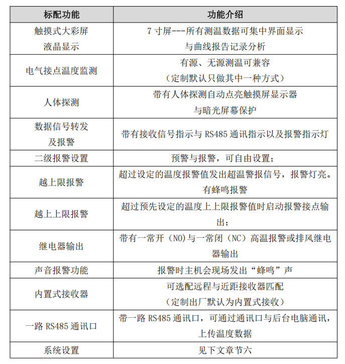
    标配功能


    技术指标



微信二维码

13825661693